Mạch khởi động sao tam giác là mạch điện được sử dụng để giảm dòng điện khởi động của động cơ, bằng cách kết nối động cơ với ba pha điện theo hình dạng sao và tam giác.. Khi sử dụng mạch khởi động sao tam giác, dòng điện khởi động sẽ giảm đáng kể, giúp giảm tác động xấu đến các thiết bị liên quan, tăng tuổi thọ cho động cơ và giảm chi phí bảo trì.Vừa rồi QThang có làm 1 tủ điện, khách yêu cầu chi phí thấp mà vấn đảm bảo hiệu suất, độ bền của thiết bị, nên đã sử dụng mạch khởi động sao-tam giác. Trên mạng cũng đã có khá nhiều hướng dẫn nhưng thực sự thì quá lan man và có 1 số trang không chuẩn, có thể gây nhầm lần cho anh em mới tìm hiểu. Vì vậy, QThang tổng hợp và chia sẻ đến anh em kiến thức chuẩn và tối ưu về cả mạch điện cũng như lựa chọn thiết bị sao cho phù hợp và tối ưu chi phí nhất.
Tại sao lại phải sử dụng mạch sao tam giác?
Mạch khởi động sao tam giác là giải pháp hiệu quả để giảm dòng điện khởi động động cơ, giúp tránh tình trạng sụt áp và ảnh hưởng đến các thiết bị khác. Khi khởi động trực tiếp, dòng khởi động của động cơ rất lớn có thể gấp từ 5 đến 9 lần dòng định mức, gây ảnh hưởng đến tuổi thọ động cơ và các thiết bị liên quan. Ví dụ, khi khởi động động cơ từ 10HP trở lên, việc sử dụng mạch sao tam giác là rất cần thiết để đảm bảo an toàn cho các thiết bị và tăng tuổi thọ của động cơ.
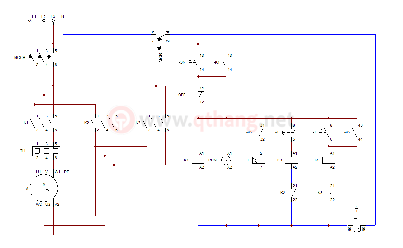
Sơ đồ mạch khởi động sao tam giác
Sơ đồ mạch khởi động sao tam giác được mô tả như hình dưới:

Nguyên lý hoạt động mạch sao tam giác
Theo sơ đồ nguyên lý ở trên: K1 là cuộn đóng điện cho U1, V1, W1; K2 và K3 là cuộn đóng điện cho W2, U2, V2. K2 là đóng hình tam giác, K3 là đóng hình sao.
- Trong mạch điện sao tam giác sử dụng công tắc ON và OFF riêng biệt để điều khiển chạy hoặc dừng động cơ. Cùng với đó là một rơ le thời gian (timer) để hẹn giờ cho mạch chuyển tự động. Thời gian chuyển mạch được tính toán và cài đặt lên rơ le thời gian sao cho hợp lý. (Nó phụ thuộc vào tải và thời gian tăng tốc động cơ).
- Khi nhấn ON, contactor K1 và K3 đóng lại, rơle thời gian bắt đầu đếm ngược. Lúc này, động cơ bắt đầu chạy ở chế độ hình sao. Trạng thái đóng của K1 duy trì trạng thái của nút nhấn
- Khi hết thời gian đếm ngược, tiếp điểm thường đóng T mở ra, ngắt dòng điện nối vào K3 và tiếp điểm T thường mở đóng lại khiến K2 đóng lại. Động cơ chuyển sang chạy ở chế độ tam giác.
- Muốn dừng động cơ, chỉ cần nhấn nút OFF. Dù ở trạng thái nào, động cơ cũng sẽ giảm tốc dẫn tới ngừng quay.
- Trong trường hợp động cơ bị quá tải, lúc này, rơ le nhiệt phát huy tác dụng, làm mở tiếp điểm thường đóng ở mạch điều khiển để ngắt kết nối giữa các cuộn dây contactor. Động cơ mất điện nên ngừng quay.
Lựa chọn thiết bị bảo vệ cho mạch khởi động sao – tam giác
Bài toán: Một động cơ không đồng bộ có điện áp D/Y là: 380/660V, công suất định mức 22kW, hệ số công suất 0,8. Lựa chọn thiết bị động lực cho mạch khởi động sao-tam giác?
Trước khi vào vấn đề mời các bạn xem lại mạch sao tam giác dùng 1 Timer ondelay ở trên.
Từ các dữ liệu trên, theo hướng dẫn Cách tính chọn contactor phù hợp cho động cơ ta tính như sau:
Ta có P = √3UICos φ => I = P/ (√3UCos φ) = 22.1000/(√3.380.0.8) = 42A.
=> Do đó dòng điện định mức của động cơ là Iđm = 42A.
MCCB đóng cắt: Dòng điện làm việc của MCCB I >= Iđm*1,5 = 42*1,5 = 63A. Tra cứu MCCB trên thị trường ta được dòng: MCCB LS ABN103c 75A
Contactor K1, K∆: Ở chế độ tam giác thì 2 khởi K1 và K∆ cùng đóng nên dòng cho mỗi contactor được chia đôi nhưng để an toàn và đảm bảo độ bền cho contactor: I∆ = Ic = Iđm*1,5/ = 63A
=> Chọn contactor K1 và K∆ là 65A
Contactor K☆: Ở chế độ sao thì dòng giảm đi thêm √3 lần nên dòng qua K☆: I☆ = Ic/√3 = 63/√3 = 36A
=> Chọn contactor K☆ là 40A
Chọn rơ le nhiệt: ta chọn theo dòng điện định mức K1.
=> Chọn rơ le nhiệt 45 – 65A
Thực tế nhận thấy rằng, khi động cơ hoạt động ở chế độ tam giác, dòng điện qua khởi K1 và khởi K2 được chia đôi. Do vậy, ta có thể chọn dòng làm việc của khởi K1 và K2 ở ngưỡng 40A. Tuy nhiên, việc này không được khuyến khích vì lâu ngày sẽ hư hỏng contactor nhanh hơn. Do đó, để thi công chất lượng cần phải chọn như trên.
Khi nào dùng khởi động sao tam giác ?
Chúng ta thường phân chia như sau:
- Với động cơ có công suất <= 5kw chúng ta thường sử dụng khởi động trực tiếp
- Với động cơ từ 5kw đến 45kw chúng ta thường sử dụng khởi động sao – tam giác
- Với động cơ có công suất từ 45kw trở lên chúng ta sử dụng khởi động mềm hoặc qua biến tần
Động cơ nào dùng được khởi động sao tam giác?
Động cơ phải có thông số điện áp tam giác/sao là: 380V/660V thì khi đó mới khởi động được sao tam giác. Nếu thông số điện áp tam giác/sao của động cơ là 220V/380V thì không thể sử dụng phương pháp khởi động sao tam giác. Như hình sau:

Các thiết bị trong mạch sao tam giác và chức năng?
- Aptomat – đóng cắt mạch điện
- Contactor – chuyển động cơ từ sao sang tam giác (theo chế độ điều khiển)
- Rơ le nhiệt – bảo vệ quá dòng điện
- Timer – điều khiển thời gian chuyển từ sao sang tam giác
- Phụ kiện: đèn báo, nút bấm, rơ le trung gian, dây dẫn,..vv
Kết luận
Trên đây, QThang đã hướng dẫn giới thiệu mạch khởi động sao tam giác – Nguyên lý và tính chọn thiết bị một cách rất chi tiết. Nếu bạn cần hỗ trợ hay có nhu cầu làm tủ điện với mạch sao tam giác bạn có thể liên hệ QThang theo số điện thoại: 0344729742. Nếu thấy bài viết hay và ý nghĩa hãy comment và chia sẻ nó đến bạn bè đồng nghiệp của bạn nhé! Chúc các bạn thành công!
www.qthang.net


![Tải phần mềm lập trình TIA Portal V20 - Link download full [GoogleDrive]](https://qthang.net/wp-content/uploads/2025/02/tia-portal-v20-full-crack-1-350x250.jpg)






![Tải phần mềm lập trình TIA Portal V20 - Link download full [GoogleDrive]](https://qthang.net/wp-content/uploads/2025/02/tia-portal-v20-full-crack-1.jpg)






